子分类
河南省财政厅 河南省公安厅 河南省市场监督管理局关于印发2023年河南省政府采购领域“四类”违法违规行为专项整治工作方案的通知
各省辖市财政局、公安局、市场监管局,济源示范区财政金融局、公安局、市场监管局,航空港区财政审计局、公安局、市场监管局: 现将《2023年河南省政府采购领域“四类”违法违规行为专项整治工...
郑州市城乡建设局关于进一步加强全市房屋建筑和市政基础设施领域工程款支付担保管理工作的通知
郑建文〔2023〕206号 各开发区、区县(市)建设行政主管部门,各建设、施工、监理单位,各有关工程款支付担保机构: 为全面落实房屋建筑和市政工程建设领域工程款支付担保制度,不断规范建筑市...
河南省住房和城乡建设厅关于对《河南省建筑市场信用管理实施办法(暂行)》《河南省建筑市场主体信用评价办法( 暂行)》部分条款调整的通知
河南省住房和城乡建设厅关于对《河南省建筑市场信用管理实施办法(暂行)》《河南省建筑市场主体信用评价办法( 暂行)》部分条款调整的通知.pdf下载pdf文件2.9M
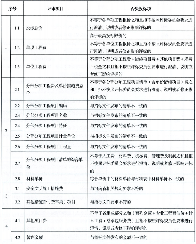
关于实施《河南省建设工程工程量清单招标评标办法》的通知
8月14日,河南省住建厅印发《河南省建设工程工程量清单招标评标办法》,自2023年12月1日起实施。 重点内容如下: 第六条依法必须招标的建设工程进行施工招标时,应当采用工程量清单计价方式招标...
国家发展改革委等部门关于严格执行招标投标法规制度进一步规范招标投标主体行为的若干意见
发改法规规〔2022〕1117号 各省、自治区、直辖市、新疆生产建设兵团发展改革委、工业和信息化主管部门、公安厅(局)、住房城乡建设厅(委、局)、交通运输厅(局、委)、水利(水务)厅(局)...
国家发展改革委办公厅关于规范招标投标领域信用评价应用的通知
发改办财金〔2023〕860号 各省、自治区、直辖市、新疆生产建设兵团社会信用体系建设牵头部门、招标投标指导协调部门: 当前,一些地方通过信用评价、信用评分等方式设置招标投标隐性壁垒,破坏...
国家发展改革委办公厅等关于开展工程建设招标投标领域突出问题专项治理的通知
发改办法规〔2023〕567号 为深入贯彻党的二十大精神,落实党中央、国务院关于加快建设全国统一大市场部署,进一步破除招标投标领域影响各类所有制企业公平竞争、共同发展的规则障碍和隐性壁垒,...
关于实施《河南省建设工程工程量清单招标评标办法》有关工作的通知
各开发区、区县(市)建设行政主管部门、公共资源交易中心,各交易主体和相关单位: 为贯彻实施《河南省建设工程工程量清单招标评标办法》(豫建行规〔2023〕3号)(以下简称《新办法》)要求,...
中华人民共和国工业和信息化部 财政部关于优化调整国务院部门涉企保证金目录清单的公告
2023年第31号 为贯彻落实党中央、国务院决策部署,按照国务院减轻企业负担部际联席会议《2023年全国减轻企业负担专项行动实施方案》要求,决定对国务院部门涉企保证金进行优化调整,制定了《国...
关于向社会公开征求《招标投标领域公平竞争审查规则(公开征求意见稿)》意见的公告
为加强和规范招标投标领域公平竞争审查,维护公平竞争市场秩序,我们商国务院有关部门和地方研究起草了《招标投标领域公平竞争审查规则(公开征求意见稿)》,现向社会公开征求意见。 此次公开...

276号文_页面_1-388x550.jpg)
